Dallas, TX Building Permits Guide
By Permit Place | Last updated: March 2026
Dallas building permits are issued by the Building Inspection Division within the Department of Sustainable Development and Construction, located at 320 E. Jefferson Blvd., Room 118, Dallas, TX 75203 (Oak Cliff Municipal Center). Apply online through the DallasNow (Develop Dallas) portal, which launched May 5, 2025. Commercial plan review takes 10 to 25 business days for initial review. Dallas also offers expedited review for qualifying projects.
What is a building permit in Dallas, TX?
A building permit is a written authorization from the City of Dallas that allows construction, renovation, addition, demolition, or change of use on a property within city limits. Dallas requires permits for most construction activity to ensure projects comply with the Dallas Building Code (based on the 2021 International Building Code with local amendments), fire safety standards, zoning ordinances, and energy code requirements. Unlike Houston, Dallas is a fully zoned city, meaning your project must also comply with the Dallas Development Code for land use and setback requirements.
Dallas at a Glance
- Population: 1.3 million (city) | 7.6 million (DFW metroplex) — 9th largest U.S. city
- County: Dallas County (metro also includes Tarrant, Collin, Denton, and Rockwall counties)
- Permit Authority: Building Inspection Division, Department of Sustainable Development and Construction
- Online Portal: DallasNow (Develop Dallas) — launched May 5, 2025
- Building Code: 2021 International Building Code (IBC) with Dallas local amendments
- Zoning: Dallas Development Code (fully zoned city with 30+ zoning districts)
- Permit Office Address: 320 E. Jefferson Blvd., Room 118, Dallas, TX 75203
- Main Phone: (214) 948-4480
Building permit review in Dallas, TX typically takes between 10 and 25 business days for the initial plan review cycle, depending on project type and complexity. The city does offer expedited review for qualifying projects. In May 2025, Dallas launched the DallasNow permitting system, replacing the legacy POSSE system and streamlining the online application process. Below is a full breakdown of permit timelines, costs, the application process, and how to navigate Dallas permitting.
Dallas Plan Review Timeline
| Review Stage | Estimated Timeline |
|---|---|
| Initial application processing and assignment | Up to 10 business days |
| First submission plan review (commercial) | 5 to 25 business days after assignment |
| First submission plan review (residential) | 5 to 15 business days |
| Resubmittal after corrections | 5 to 25 business days |
| Expedited review (if eligible) | Reduced timeline available |
Most commercial projects go through 2 to 3 correction cycles before final approval. Each correction cycle adds 5 to 25 business days. Total time from application to permit issuance for a typical commercial project is 8 to 16 weeks when corrections are factored in.
Last verified: March 2026 | Source: City of Dallas Building Inspection Division
Need it faster? Permit Place can expedite your Dallas permits
DallasNow (Develop Dallas) Online Portal
Dallas launched its new DallasNow permitting system on May 5, 2025, replacing the legacy POSSE system. Built by Accela (with Gartner Consulting), DallasNow integrates 15 previously separate systems — including Permitting, Planning, Platting, Inspections, Engineering, PDOX, and GIS — into a single unified portal. Through DallasNow, you can submit permit applications, upload construction documents for electronic plan review, track review status in real time, schedule inspections, make fee payments, and receive instant email notifications on application updates.
DallasNow is available 24/7 from any device. You can save and resume application drafts and assign delegates to manage permits on your behalf. For in-person help, self-serve kiosk stations are available at 320 E. Jefferson Blvd., Room 118, Dallas, TX 75203. Walk-in hours are Monday through Friday, 7:30 AM to 4:30 PM. Zoning change applications, Board of Adjustment filings, and planning applications are also now submitted through DallasNow.
What Building Permits Do You Need in Dallas?
Dallas requires permits for most construction activity. The Building Inspection Division issues permits for new construction, renovations, additions, demolitions, and changes of use. Because Dallas is a zoned city, your project must also comply with the Dallas Development Code for land use requirements.
Commercial Building Permits
- New commercial construction: Full plan review with the longest timeline, reviewed by multiple city departments simultaneously (building, fire, planning/zoning, public works, health)
- Tenant improvements and interior buildouts: Plan review for structural, electrical, plumbing, and mechanical changes inside an existing commercial space
- Change of use: Required when converting building use (for example, retail to restaurant, office to medical clinic). May trigger additional zoning review
- Shell and core: Separate from tenant improvement permits; covers the building envelope and base systems
Residential Building Permits
- New home construction: Full plan review including structural, mechanical, electrical, and plumbing
- Additions and remodels: Required when modifying structure or adding square footage
- Accessory Dwelling Units (ADUs): Dallas updated ADU regulations in recent years; permits are required for all new ADUs and must comply with zoning setback rules
- Decks, pools, fences: Separate permits with typically faster review
What Does Not Require a Permit in Dallas?
The Dallas City Code (Chapter 52, Section 301(b)) exempts certain minor work from permit requirements:
- Stopping leaks in pipes, drains, or plumbing fixtures (no replacement or rearrangement of valves, pipes, or fixtures)
- Nonstructural interior remodeling of single-family or two-family dwellings that does not add floor area or change exterior doors or windows
- Re-roofing of single-family or duplex dwellings (if value does not exceed $500)
- Erection of utility buildings with floor area less than 200 square feet, without utilities, on single-family or duplex premises
- Adding trim, siding, storm windows, rain gutters, or insulation to existing structures
- Installing fences under 4 feet in front yards or under 6 feet elsewhere
- Painting, wallpapering, and similar cosmetic work
Source: Dallas City Code Chapter 52, Section 301(b)
Trade Permits
Individual trade permits are typically required for electrical, plumbing, mechanical (HVAC), and fire sprinkler work. These are separate from the building permit and must be pulled by licensed trade contractors in Dallas.
How the Dallas Permit Review Process Works
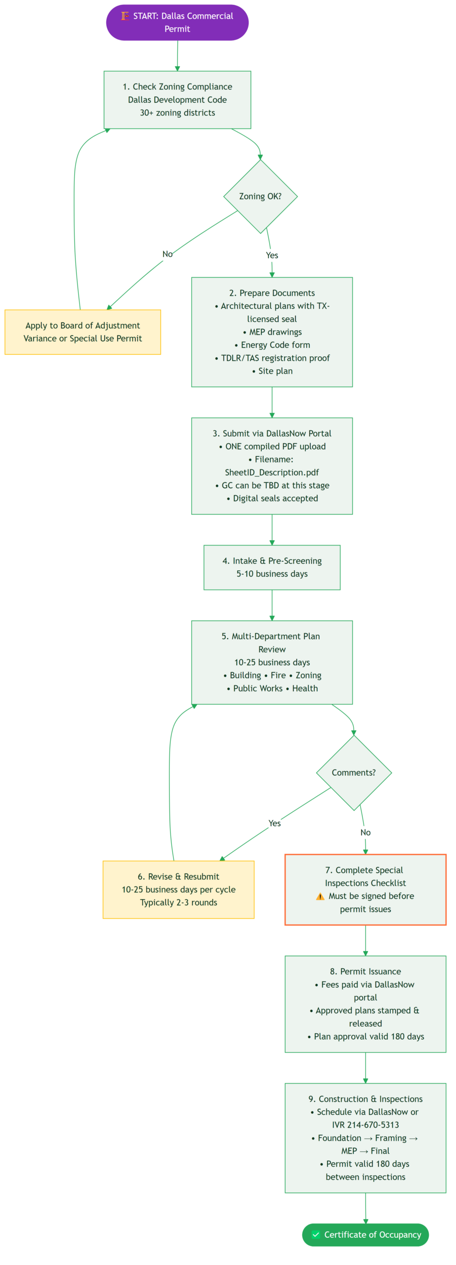
Step 1: Determine Zoning Compliance
Because Dallas is a fully zoned city (unlike Houston), your first step is confirming your project complies with the Dallas Development Code. The city has over 30 zoning districts, each with specific use, height, lot coverage, and setback requirements. You can check your property’s zoning designation through the DallasNow portal or the Dallas GIS mapping tool. If your project requires a zoning variance or special use permit, you must apply to the Board of Adjustment before submitting your building permit application.
Step 2: Prepare Your Application
Before submitting, gather all required documents. For commercial projects, you will typically need architectural plans, structural engineering plans, MEP (mechanical, electrical, plumbing) drawings, a site plan, and energy code compliance documentation. Residential projects require construction drawings, a site plan, and may need engineering if structural modifications are involved. Dallas requires licensed architects and engineers to stamp plans for commercial projects.
Step 3: Submit Through DallasNow
Submit your permit application online through the DallasNow (Develop Dallas) portal. You can also submit in person at the Oak Cliff Municipal Center. Applications are reviewed for completeness before being assigned to a plan reviewer. The initial processing and assignment takes up to 10 business days.
Step 4: Multi-Department Plan Review
The city reviews your submitted plans for building code compliance, structural integrity, fire safety, energy code, ADA accessibility, and zoning compliance. Commercial projects are reviewed by multiple departments simultaneously, including building, fire prevention, planning and urban design, public works, and health. The initial review takes 5 to 25 business days after assignment.
Step 5: Corrections and Resubmittal
If the city issues correction comments, you will need to revise your plans and resubmit. Each correction cycle adds 5 to 25 business days. Most commercial projects go through 2 to 3 correction cycles before final approval. Submitting a complete application with code-compliant plans on the first attempt is the single best way to shorten your total permit timeline.
Step 6: Permit Issuance and Fee Payment
Once all review departments approve your plans, the building permit is issued and fees are collected. As of October 2025, Dallas returned to an early-fee collection approach, meaning some fees are collected at application and the remainder at issuance. Pay fees online through DallasNow or in person at the Oak Cliff Municipal Center.
Step 7: Inspections
Schedule inspections through DallasNow or by calling the automated IVR inspection line at (214) 670-5313. Dallas requires inspections at key construction milestones including foundation, framing, MEP rough-in, insulation, and final. The inspector must approve each stage before you proceed to the next phase of construction.
Expedited Review: Q-Team
Dallas offers Q-Team expedited plan review for commercial projects by appointment (Tuesday, Wednesday, and Thursday). Q-Team sessions provide face-to-face review with plan examiners for faster turnaround:
| Project Size | Intake Fee | Max Review Fee Cap |
|---|---|---|
| Under 10,000 sq ft | $500 | $10,000 |
| 10,000 – 50,000 sq ft | $750 | $12,500 |
| 50,001 – 100,000 sq ft | $1,000 | $27,500 |
| Over 100,000 sq ft | $1,250 | $50,000 |
Q-Team charges $1,000 per hour for plan review (in addition to all standard permit and plan review fees). Minimum 5 business days advance booking required. Revisions are reviewed within 10 business days of resubmittal. Contact: [email protected]
Let Permit Place manage the expedited Q-Team process for you to make sure your application qualifies and is submitted correctly.
Note: These timelines reflect general review periods. Large or complex projects may take longer. Request a quote from Permit Place for a project-specific estimate, or get an instant due diligence report from PermitNow.io.
Dallas Building Permit Costs
Permit fees in Dallas are calculated based on project valuation using the ICC valuation table method. The City of Dallas charges a plan review fee of 65% of the building permit fee. Fees were updated effective July 1, 2025, with some fees eliminated. An administrative fee of $33.10 is collected at time of application for any permit with a fee greater than $50.00.
| Permit Type | Typical Fee |
|---|---|
| Administrative fee (all permits over $50) | $33.10 |
| Single-family dwelling construction permit | $749 (base fee, effective May 1, 2024) |
| Individual dwelling unit (multifamily) | $652 per unit |
| Plan review fee | 65% of building permit fee |
| Certificate of Occupancy | $375 |
| Excavation permit | $2,825 |
| Development impact permit | $1,000 |
| Average total: new single-family home | Approximately $1,500 (permit + plan review + admin) |
| Average total: residential addition | Approximately $1,000 |
| Average total: commercial addition/remodel | Approximately $9,000 |
| Average total: new multifamily complex | Approximately $56,000 |
| Tenant improvements (commercial) | $500 to $5,000+ (based on valuation) |
| BOA variance (multifamily/nonresidential) | $900 + $25 per acre |
Fee figures sourced from the City of Dallas Sustainable Development — Permitting & Inspections Fees page. Fees reflect the 2.9367% increase effective January 1, 2025, and additional changes effective July 1, 2025. Use the online Commercial Building Permit Fee Estimator for project-specific estimates.
For a detailed permit cost breakdown specific to your project, get a free due diligence report from PermitNow.io.
Dallas Permitting Performance: Recent Improvements
Dallas has dramatically improved its permitting speed in recent years. Using Lean Six Sigma methodology (with the Toyota Production System Support Center), the city identified and resolved 35 process bottlenecks in 2024:
- Residential new construction median review time: 8 days (down from 68 days in 2022 — an 88% improvement)
- Total permits issued in 2024: 48,134 building permits
- Building plan reviews completed in 2024: 14,671
- Inspections completed in 2024: 232,424 (97% on-time rate)
- Overall median time (all permits): 189 days in 2024 (down from 276 days in 2023 — 32% improvement). This includes complex projects with zoning and platting requirements.
Note: Dallas Building Inspection currently has staffing shortages in plumbing inspector positions, which may cause delays of up to 2 additional business days for plumbing inspections specifically.
Insider Tips for Dallas Commercial Permits
Based on PermitPlace’s direct experience managing commercial permits in Dallas for brands including Hibbett Sports, Proesis Biologics, and The Security Center.
What Most Applicants Miss
- TDLR Registration Required at Submittal: Texas Department of Licensing and Regulation (TDLR) accessibility review is separate from the city permit. You must submit proof that plans were submitted to TDLR for Texas Accessibility Standards (TAS) compliance by a Registered Accessibility Specialist along with your building permit application. This trips up out-of-state applicants who don’t know Texas requires state-level accessibility review on top of federal ADA.
- Asbestos Survey Before Demolition: For any renovation involving demolition in an existing building, an asbestos survey must be conducted per Texas Asbestos Health Protection Rules and NESHAP. Submit notification through the state’s Online Asbestos Notification System before beginning work. The building department does not require the survey at permit submittal, but compliance is mandatory.
- One Compiled PDF for DallasNow: The DallasNow portal requires all project documents — plans, spec sheets, and supplemental info — uploaded as ONE single compiled PDF file. Uploading separate files will delay your application. Use the city’s filename format:
[Drawing Sheet Identifier]_[Description].pdf(e.g.,QF1.05_POOL BAR.pdf). - GC Can Be TBD at Submittal: Unlike some Texas jurisdictions, Dallas does not require the general contractor to be selected at the time of plan review submittal. You can submit plans with GC listed as “To Be Determined” and update this information before permit issuance.
- Plan Approval Expires in 180 Days: Once your plans are approved, you have 180 days to have the permit issued. After issuance, the permit is valid for 2 years if no inspections are called. Once inspections begin, the permit is valid for 180 days between inspections. Don’t let your approval expire — resubmitting means starting the review clock over.
- Fire Sprinkler and Alarm Can Be Separate: Fire sprinkler and fire alarm plans can be submitted separately from the building permit and reviewed concurrently. Anyone can submit these (not just the fire subcontractor). Schematic-level sprinkler and alarm drawings are not required with the building permit submittal.
- Knox Box Required for Access Control: Dallas Fire-Rescue requires a Knox Key Switch #3502 installed within 12 inches of any security card reader at secured access points using magnetic locks or electric strikes. Manual gates may require a Knox Box 3200 Series. This is a common surprise for access control projects.
- Special Inspections Checklist: The Special Inspections Checklist must be completed and signed by the owner or authorized agent and returned to Building Inspection before a building permit will be issued. Don’t wait until after approval to handle this — it can delay issuance.
- Digital Seals Accepted: Dallas accepts digital signatures and seals on electronic submittals. Wet seals and hard copy plans are not required.
- Fees Collected After Clerk Review: Unlike jurisdictions that charge upfront, Dallas sends a fee payment task after the permit clerk reviews the submittal. Plan review fees are based on project scope per the city’s fee schedule and paid through the online portal.
These details come from PermitPlace’s proprietary due diligence research across multiple Dallas commercial projects. Contact us for project-specific guidance, or get an instant due diligence report from PermitNow.io.
Dallas Commercial Permit Process: Step-by-Step
Source: Permit Place due diligence research across multiple Dallas commercial projects. Updated March 2026.
Dallas Zoning and Land Use Requirements
Unlike Houston (which has no traditional zoning), Dallas is a fully zoned city governed by the Dallas Development Code. This means your building permit application must comply with both the building code and the zoning regulations for your property’s district. Dallas has over 30 zoning districts, including residential, commercial, mixed-use, industrial, and planned development districts.
Key zoning considerations for Dallas building permits:
- Use restrictions: Each zoning district specifies which uses are permitted, conditional, or prohibited. A restaurant in a residential zone would require a zoning change or special use permit.
- Setback requirements: Front, side, and rear yard setbacks vary by district and affect where you can build on your lot.
- Height and lot coverage: Maximum building height and lot coverage percentages are specified for each district.
- Parking requirements: Commercial projects must provide minimum off-street parking based on use type and square footage.
- Board of Adjustment: If your project does not comply with current zoning, you may apply for a variance through the Dallas Board of Adjustment. This is a separate process that must be resolved before your building permit can be approved.
Check your property’s zoning through the DallasNow portal or contact the Department of Sustainable Development and Construction at (214) 948-4480.
Dallas Building Codes and Construction Standards
Dallas enforces the following building codes with local amendments:
- Building Code: 2021 International Building Code (IBC) with Dallas amendments
- Residential Code: 2021 International Residential Code (IRC) with Dallas amendments
- Fire Code: 2021 International Fire Code (IFC) with Dallas amendments
- Mechanical Code: 2021 International Mechanical Code (IMC)
- Plumbing Code: 2021 International Plumbing Code (IPC)
- Electrical Code: 2020 National Electrical Code (NEC)
- Energy Code: 2021 International Energy Conservation Code (IECC) with Dallas amendments
- Accessibility: ADA Standards and Texas Accessibility Standards (TAS)
2025 Missing Middle Housing Update (Ordinance 33099): Effective May 23, 2025, Dallas expanded the International Residential Code to allow up to 8 dwelling units, 3 stories, and 7,500 square feet total. Previously limited to 1-2 unit structures, this change means duplexes through 8-plexes now follow the simpler residential code path instead of the more complex IBC. This is significant for developers building small multifamily projects in Dallas.
Dallas local amendments may add requirements beyond the base ICC codes. The city also requires new construction to be solar-ready (Dallas amendment to 2021 IECC) and projects under 50,000 square feet must be 15% more efficient than baseline code per the Dallas Green Ordinance. Check with the Building Inspection Division or your permit expediter for project-specific code requirements.
Dallas Permits: Self-Filing vs. Using a Permit Expediter
| Factor | Self-Filing | With Permit Place |
|---|---|---|
| Application preparation | You research requirements, prepare documents, navigate DallasNow | Permit Place prepares your full application package |
| Zoning compliance | You verify zoning, apply for variances if needed | Permit Place checks zoning and manages variance applications |
| Typical correction cycles | 2 to 4 rounds (incomplete submissions cause extra rounds) | 1 to 2 rounds (complete applications reduce rejections) |
| Total timeline (commercial) | 8 to 16 weeks including corrections | 6 to 10 weeks with complete first submissions |
| Corrections and resubmittals | You handle revisions and resubmit through DallasNow | Permit Place manages all corrections on your behalf |
| Expedited review | Must qualify and apply yourself | Permit Place identifies eligibility and manages the expedited process |
| Multi-department coordination | You track reviews across building, fire, zoning, public works, health | Single point of contact; we coordinate all departments |
Dallas, Dallas County, and Surrounding Jurisdictions
Dallas sits primarily in Dallas County, with portions extending into Collin, Denton, Rockwall, Kaufman, and Ellis counties. If your project is within Dallas city limits, you apply through the City of Dallas Department of Sustainable Development and Construction. Projects in unincorporated Dallas County outside city limits follow Dallas County permitting rules, which have different requirements and timelines.
The DFW metroplex has many overlapping jurisdictions. Nearby cities like Fort Worth, Arlington, Plano, Irving, and Frisco each have their own permitting departments with different processes and timelines. Check your project address carefully to determine which jurisdiction applies.
For Dallas County permit information, see our Dallas County Building Permits guide. For neighboring cities, see Fort Worth, Arlington, and Plano building permit guides.
Dallas Building Department Contact Information
Dallas Building Inspection Division (Sustainable Development and Construction)
- Website: dallascityhall.com/departments/sustainabledevelopment/buildinginspection
- Online Permits Portal: DallasNow (Develop Dallas)
- Address: Oak Cliff Municipal Center, 320 E. Jefferson Blvd., Room 118, Dallas, TX 75203
- Main Phone: (214) 948-4480
- Residential Plan Review Phone: (214) 948-4480
- Automated Inspection Line (IVR): (214) 670-5313
- Walk-in Hours: Monday through Friday, 7:30 AM to 4:30 PM
- Fee Schedule: Permitting & Inspections Fees
- City Website: dallascityhall.com
Dallas Permit Search
You can look up existing permits and their status through the DallasNow portal. Search by address, permit number, or project name. This is useful for verifying whether a property has open permits before purchasing or leasing commercial space.
Frequently Asked Questions About Dallas Building Permits
How long does it take to get a building permit in Dallas?
Dallas has dramatically reduced permit review times. As of 2024, median residential new construction review is 8 business days (down from 68 days in 2022). Commercial plan review takes 10 to 25 business days depending on project type. Application processing and assignment takes up to 10 business days. Resubmittals after corrections take an additional 5 to 25 business days per cycle. Most commercial projects go through 2 to 3 correction cycles, making the total timeline approximately 8 to 16 weeks. Dallas also offers Q-Team expedited review for commercial projects.
How much does a building permit cost in Dallas?
Dallas permit fees are valuation-based using the ICC table. The base single-family dwelling construction permit is $749 (effective May 1, 2024). Plan review is 65% of the building permit fee. Administrative fee is $33.10. Certificate of Occupancy is $375. A typical new single-family home costs approximately $1,500 total (permit + plan review + admin). A residential addition averages approximately $1,000. Commercial additions and remodels average approximately $9,000, while a new multifamily complex can cost approximately $56,000. Fees reflect a 2.9367% increase effective January 1, 2025.
What is DallasNow and how do I use it?
DallasNow (also called Develop Dallas) is the City of Dallas’s online permitting system that launched May 5, 2025, replacing the legacy POSSE system. Through DallasNow at developdallas.dallascityhall.com, you can submit permit applications, upload construction documents, track review status, schedule inspections, and pay fees online. The system is available 24/7.
Do I need a permit for a fence in Dallas?
It depends on the fence height and location. In Dallas, fences under 4 feet in the front yard or under 6 feet in side and rear yards do not require a building permit. Fences that exceed these heights, masonry or concrete fences, and fences in special overlay districts may require a permit. All fences must comply with sight visibility triangle requirements at intersections and driveways per the Dallas Development Code.
Can I build a shed without a permit in Dallas?
Small utility buildings with a floor area less than 200 square feet, without utilities (no electrical, plumbing, or gas), located on single-family or duplex premises do not require a building permit in Dallas per City Code Chapter 52, Section 301(b). If your shed exceeds 200 square feet, has utilities, or is on commercial property, a building permit is required. Zoning setback requirements still apply regardless of size.
Does Dallas require a zoning permit?
Dallas is a fully zoned city, so your building permit application is reviewed for zoning compliance as part of the plan review process. If your project complies with your property’s current zoning designation, no separate zoning permit is needed. However, if your project requires a use change, variance, or special use permit, you must apply to the Board of Adjustment before or concurrent with your building permit application. Zoning verification is handled through the Department of Sustainable Development and Construction.
Does Dallas offer expedited permit review?
Yes, Dallas offers expedited plan review for qualifying projects. This can reduce the standard review timeline. Permit Place can evaluate whether your project qualifies and manage the expedited application process on your behalf to make sure your application meets all requirements for faster processing.
Do I need a permit for a tenant improvement in Dallas?
Yes. Most interior buildouts in Dallas that involve structural changes, electrical work, plumbing, or HVAC modifications require a building permit. Simple cosmetic changes (paint, flooring, non-structural work) typically do not require a permit per City Code Chapter 52 exemptions. If your tenant improvement involves moving walls, adding a kitchen or restroom, modifying the HVAC system, or upgrading electrical panels, you will need a permit.
What building codes does Dallas follow?
Dallas enforces the 2021 International Building Code (IBC) for commercial construction and the 2021 International Residential Code (IRC) for residential projects, along with Dallas local amendments. The city also enforces the 2021 International Fire Code, International Mechanical Code, International Plumbing Code, 2020 National Electrical Code, and the 2021 International Energy Conservation Code. Dallas local amendments may add requirements beyond the base ICC codes.
What inspections are required for Dallas building permits?
Dallas requires inspections at key construction milestones. Common inspection types include foundation, framing, MEP rough-in (electrical, plumbing, mechanical), insulation, and final inspection. Schedule inspections through the DallasNow portal or by calling the automated IVR inspection line at (214) 670-5313. The inspector must approve each stage before you can proceed to the next phase of construction. Final inspection and Certificate of Occupancy are required before the building can be occupied.
Do I need a permit for a bathroom remodel in Dallas?
If your bathroom remodel involves plumbing changes (moving fixtures, adding new drains or supply lines), electrical work, or structural modifications, you will need a building permit and possibly separate trade permits. Simple cosmetic updates like replacing tile, painting, new countertops, or replacing fixtures in the same location without modifying supply or drain lines generally do not require a permit under Dallas City Code exemptions.
Can a permit expediter help with my Dallas project?
Yes. Permit Place expedites building permits in Dallas and 600+ other jurisdictions nationwide. We handle everything from application preparation through plan review, corrections, and permit issuance. Our clients typically get permits faster because we submit complete applications that reduce correction cycles. We also coordinate with all city review departments so you have a single point of contact throughout the process.
Permit Review Times in Other Texas Cities
Arlington, TX Building Permits
Plano, TX Building Permits
Irving, TX Building Permits
Frisco, TX Building Permits
Houston, TX Building Permits
Austin, TX Building Permits
San Antonio, TX Building Permits
See also: Dallas County Building Permits | All Locations
Need Help With Dallas Building Permits?
Permit Place has helped hundreds of businesses get permits in Dallas and across the DFW metroplex since 2003. We handle everything from application to approval so you can focus on building.
Request a Free Quote
Free DD Report
Want to know exactly what permits your project needs? Get an instant due diligence report from PermitNow.io. View a free demo DD report
Case Studies in Dallas
- DGPD — Dallas, TX
One-day approval, due diligence matters
Explore More City Permit Guides
Phoenix permitting: Rapid growth market, electronic plan review, and expediter strategies
San Jose permitting: Exclusive Thursday Express Plan Check appointments, 2-3 day comments
OKC permitting: Data center corridor growth, streamlined commercial review process
Free Permit Planning Tools
-
Permit Speed Index
Compare permit review timelines across 642+ cities before you file. -
ROI Calculator — OpenSooner
Calculate how much faster opening saves you in carrying costs, rent, and lost revenue. -
AI Due Diligence Report
Get a detailed permit requirements report for any U.S. address in minutes, not days.
