Chicago, IL Building Permits Guide
By Permit Place | Last updated: February 2026
Chicago, IL building permit timeline: Plan review takes 5 to 90 days depending on project type. Expedited review is available.
Building permit review in Chicago, IL typically takes between 5 and 90 days depending on project type and complexity. The city does offer expedited review for qualifying projects. This page covers review timelines, required permits, costs, and how to speed up the process.
Chicago Plan Review Timeline
- Easy Permit (minor work): 1 to 5 business days
- Standard Plan Review: 15 to 30 business days for initial review
- Large commercial projects: 30 to 90 business days depending on scope
- Tenant improvements: 15 to 45 business days depending on scope
- Trade permits (electrical, plumbing, mechanical): 5 to 15 business days
Chicago’s Department of Buildings uses the E-Plan system for electronic plan review. Correction cycles add 10 to 20 business days each. Most commercial projects go through 2 to 4 review cycles. Expedited review is available for certain project types.
Last verified: February 2026 | Source: Chicago Building Department
Need it faster? Permit Place can expedite your Chicago permits
What Building Permits Do You Need in Chicago?
Chicago requires permits for most construction activity. The type of permit depends on your project scope.
Commercial Permits
- New commercial construction: full plan review with the longest timeline
- Tenant improvements and interior buildouts: plan review for structural, electrical, plumbing, and mechanical changes
- Change of use: required when converting building use (for example, retail to restaurant)
- Shell and core: separate from tenant improvement permits
Residential Permits
- New home construction: full plan review including structural, mechanical, electrical, and plumbing
- Additions and remodels: required when modifying structure or adding square footage
- Decks, pools, fences: separate permits with typically faster review
Trade Permits
Individual trade permits are typically required for electrical, plumbing, mechanical (HVAC), and fire sprinkler work.
How the Chicago Permit Review Process Works
Step 1: Application Submission
Submit your permit application through the Chicago building department. Applications are reviewed for completeness before being assigned to a plan reviewer.
Step 2: Plan Review
The city reviews your submitted plans for building code compliance, structural integrity, fire safety, energy code, and ADA accessibility. Commercial projects are reviewed by multiple departments at the same time.
Step 3: Corrections and Resubmittal
If the city issues correction comments, you will need to revise your plans and resubmit. Each correction cycle adds another review period. Most commercial projects go through 2 to 3 correction cycles.
Step 4: Permit Issuance
Once all review departments approve your plans, the building permit is issued. Schedule inspections as work progresses.
Expedited Review
Chicago offers expedited plan review for qualifying projects. This can cut the standard timeline. Let Permit Place manage the expedited process for you
Note: These timelines reflect general review periods. Large or complex projects may take longer. Request a quote from Permit Place for a project-specific estimate, or get an instant due diligence report from PermitNow.io.
Chicago Building Permit Costs
Permit fees in Chicago vary based on project type and valuation.
Commercial
- Tenant improvements: $500 to $5,000+
- New commercial construction: $2,000 to $25,000+ (based on valuation)
- Plan review fee: typically 50-65% of the building permit fee
Residential
- Small projects (decks, pools, fences): $50 to $300
- Home additions and remodels: $200 to $2,000+
- New home construction: $1,000 to $10,000+ (based on valuation)
For a detailed permit cost breakdown specific to your project, get a free due diligence report from PermitNow.io.
Trade Permits
- Electrical: $50 to $500
- Plumbing: $50 to $500
- Mechanical: $50 to $500
Fee ranges are estimates. Actual fees depend on project valuation and scope. Contact the Chicago building department or Permit Place for exact costs.
Chicago Building Department
Chicago Building Department
- Website: www.chicago.gov/city/en/depts/bldgs.html
- City Website: www.chicago.gov
Frequently Asked Questions About Chicago Building Permits
How long does it take to get a building permit in Chicago?
Plan review in Chicago, IL takes 5 to 90 days for the initial review cycle. Projects that receive correction comments will need additional review cycles, each adding time to the total. Most commercial projects go through at least two review cycles before approval.
What is the difference between residential and commercial permit review in Chicago?
Commercial projects in Chicago require review by multiple departments (building, fire, public works, and sometimes health), which adds time. Residential projects typically involve fewer review disciplines and can be processed faster. Tenant improvements fall between the two depending on scope.
Does Chicago offer expedited permit review?
Yes, Chicago offers expedited plan review for qualifying projects. This can reduce the standard review timeline. Permit Place can manage the expedited process on your behalf to make sure your application qualifies.
Do I need a permit for a tenant improvement in Chicago?
Yes. Most interior buildouts in Chicago that involve structural changes, electrical work, plumbing, or HVAC modifications require a building permit. Simple cosmetic changes (paint, flooring, non-structural work) typically do not require a permit.
How much does a building permit cost in Chicago?
Permit fees in Chicago are calculated based on project valuation and type. Commercial projects typically pay $500 to $25,000+ in total permit and plan review fees. The exact cost depends on project scope, square footage, and any additional trade permits required.
Can a permit expediter help with my Chicago project?
Yes. Permit Place expedites building permits in Chicago and 600+ other jurisdictions. We handle everything from application preparation through plan review, corrections, and permit issuance. Our clients typically get permits faster because we submit complete applications that reduce correction cycles.
What building permits do I need in Chicago, IL?
Most construction in Chicago requires a building permit. This includes new construction, tenant improvements, change of use, additions, and major renovations. Separate trade permits for electrical, plumbing, mechanical, and fire protection are also typically required. For a project-specific permit requirements report, use PermitNow.io.
Permit Review Times in Other Illinois Cities
Need Help With Chicago Building Permits?
Permit Place has helped hundreds of businesses get permits in Chicago and across Illinois. We handle everything from application to approval so you can focus on building.
Request a Free Quote
Free DD Report
Want to know exactly what permits your project needs? Get an instant due diligence report from PermitNow.io. View a free demo DD report
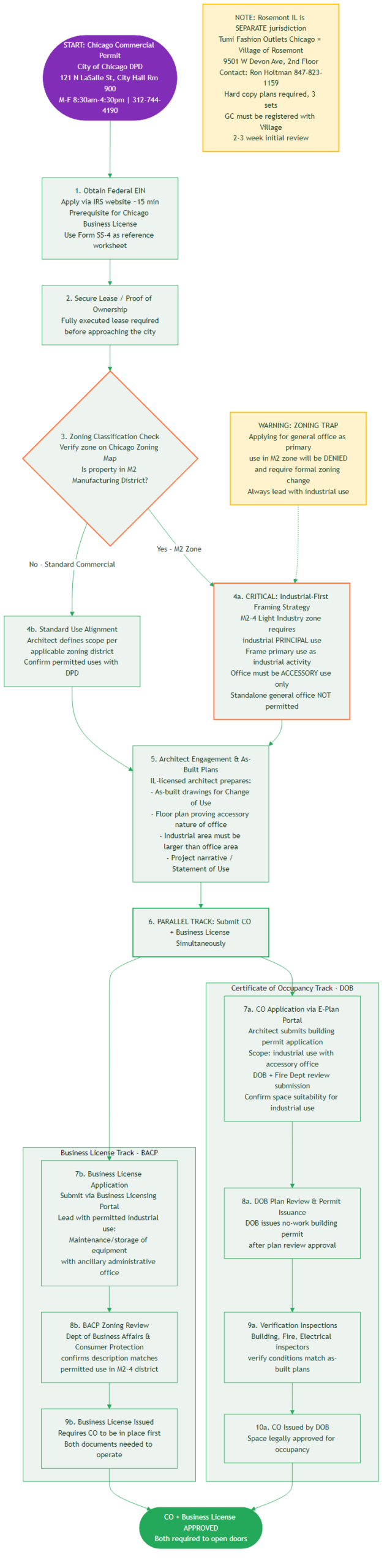
Chicago IL Commercial Permit Process: Step-by-Step
Source: Permit Place due diligence research across multiple Chicago IL commercial projects. Updated March 2026.
Explore More City Permit Guides
Phoenix permitting: Rapid growth market, electronic plan review, and expediter strategies
San Jose permitting: Exclusive Thursday Express Plan Check appointments, 2-3 day comments
OKC permitting: Data center corridor growth, streamlined commercial review process
Free Permit Planning Tools
-
Permit Speed Index
Compare permit review timelines across 642+ cities before you file. -
ROI Calculator — OpenSooner
Calculate how much faster opening saves you in carrying costs, rent, and lost revenue. -
AI Due Diligence Report
Get a detailed permit requirements report for any U.S. address in minutes, not days.
