Houston, TX Building Permits Guide
By Permit Place | Last updated: February 2026
Houston building permits are issued by the Houston Permitting Center at 1002 Washington Avenue, Houston, TX 77002. Apply online through the iPermits portal. Commercial plan review takes 2 to 37 business days for the initial cycle depending on project complexity. Houston is one of the only major U.S. cities without traditional zoning, which fundamentally changes how development regulations work here. Floodplain requirements under Chapter 19 are critical for the roughly 30% of Houston parcels in a flood hazard zone. Expedited review options and a 30-Day Residential Permit Pilot are available for qualifying projects.
What is a building permit in Houston, TX?
A building permit is a written authorization from the City of Houston that allows construction, renovation, addition, demolition, or change of use on a property within city limits. Houston requires permits for most construction activity to ensure projects comply with the 2021 Houston Construction Code (effective January 1, 2024), fire safety standards, floodplain regulations, and energy code requirements. Unlike most major U.S. cities, Houston does not have traditional zoning, which means permit requirements focus on building codes, floodplain rules, and deed restriction compliance rather than use-based land restrictions.
Houston at a Glance
- Population: 2.3 million (city) | 7.3 million (Greater Houston metro) — 4th largest U.S. city
- County: Harris County (metro also includes Fort Bend, Montgomery, and Brazoria counties)
- Permit Authority: Houston Permitting Center (Houston Public Works Department)
- Online Portal: Houston Permit Portal (iPermits)
- Building Code: 2021 Houston Construction Code (adopted October 2023, effective January 1, 2024)
- Zoning: None — Houston is the largest U.S. city without traditional zoning
- Floodplain Requirement: Chapter 19 floodplain development permits required in 100-year and 500-year flood hazard areas
- Permit Center Address: 1002 Washington Avenue, Houston, TX 77002
- Construction Market: $43.8 billion in contracts awarded in Greater Houston in 2024 — a 31% increase over 2023
Houston building permit review takes between 2 and 37 business days for the initial plan review cycle, depending on project type and complexity. Large commercial projects requiring full multi-department review sit at the longer end of that range, while simple residential projects and walk-in One-Stop submissions can receive near-same-day approvals for qualifying scopes. Most commercial projects go through two to three correction cycles before final approval. Below is a full breakdown of Houston’s permit process, plan review timelines, the city’s unique no-zoning regulatory framework, and the floodplain requirements that affect roughly one in three Houston properties.
Houston Plan Review Timeline
| Review Type | Estimated Timeline |
|---|---|
| Commercial new construction (full review) | 15 to 37 business days (initial cycle) |
| Commercial tenant improvement / remodel | 10 to 20 business days |
| Residential new construction | 10 to 25 business days |
| 30-Day Residential Permit Pilot (qualifying projects) | 30 business days or less (structured 3-cycle program) |
| One-Stop Plan Review Walk-In (qualifying minor projects) | Same-day to 2 business days (paper plans only) |
| Expedited Review Service (ERS) | Fee-based; significantly reduced timeline for eligible projects |
| Each correction cycle resubmittal | Adds one full review period per round |
Most commercial projects go through at least two correction cycles before final approval. Each correction round adds a full review period to your timeline. Total time from application to permit issuance for a typical commercial project runs 8 to 16 weeks when correction cycles are factored in.
Last verified: February 2026 | Source: Houston Permitting Center
Houston Permit Portal (iPermits)
Houston’s official online permitting system is the iPermits portal. Through iPermits, you can submit permit applications, upload plans and supporting documents, pay fees, track plan review status, request inspection scheduling, and monitor permit progress from initial submittal through final issuance. The portal handles building, electrical, plumbing, mechanical, and fire permits in a single place.
For in-person assistance, visit the Houston Permitting Center at 1002 Washington Avenue, Houston, TX 77002. Hours are Monday through Friday, 8:00 AM to 5:00 PM. Residential Plan Review intake closes at 3:00 PM.
Houston’s Unique Regulatory Framework: No Zoning
Houston is the largest city in the United States without traditional zoning. While every other major American city divides land into residential, commercial, and industrial use districts, Houston has never adopted a citywide zoning ordinance. Voters rejected zoning proposals in 1948, 1962, and 1993. This makes Houston’s permitting process fundamentally different from cities like Dallas, Austin, or Chicago.
What No Zoning Means for Your Building Permit
Without zoning, there is no separate “use permit” or “zoning variance” required in Houston before you build. A business can legally locate in most areas without a change-of-use approval that would be mandatory in zoned cities. However, the absence of zoning does not mean Houston development is unregulated. Several overlapping frameworks control what you can build and where:
- Building codes and fire codes: Houston enforces the 2021 International Building Code (IBC), International Residential Code (IRC), International Fire Code, National Electrical Code (NEC), and related codes with local Houston amendments. These codes govern structural integrity, egress, fire safety, accessibility, and energy efficiency regardless of location.
- Private deed restrictions: Roughly 25% of Houston is covered by private deed restrictions — legally binding agreements recorded with Harris County that restrict what can be built or operated on a specific property. The City of Houston Legal Department enforces deed restrictions upon complaint. Before purchasing or developing any Houston property, a thorough deed restriction search through Harris County records is essential. Violating a deed restriction can result in court-ordered demolition of completed work.
- Subdivision and platting rules: New development must comply with subdivision platting requirements, minimum lot sizes, building setbacks from property lines, parking minimums, and landscaping standards set under Houston’s development ordinances.
- Site Plan Compliance Review: The Houston Planning and Development Department reviews site plans for new structures, additions, and remodels to ensure compliance with setbacks, parking, and landscaping requirements. This review is separate from the building permit and must typically be completed before or concurrent with the building permit application for new construction.
- Historic districts: Houston has several locally designated historic districts, including the Houston Heights, Norhill, and Woodland Heights neighborhoods. Projects in these areas require a Certificate of Appropriateness from the Houston Archaeological and Historical Commission (HAHC) before building permits are issued.
- Special purpose districts: Tax increment reinvestment zones (TIRZs), management districts, and other overlay areas may impose additional design standards or approval requirements on top of standard building code review.
Key Takeaway: In Houston, you apply for a building permit based on what you are constructing and how it is built — not what you intend to use it for. That simplifies certain aspects of permitting compared to zoned cities. But the absence of zoning means deed restriction research falls entirely on you and must happen before breaking ground. It is not a step the city will catch for you.
Houston Floodplain Requirements: What Every Builder Needs to Know
Houston sits on flat coastal prairie cut through by dozens of bayous. The region has experienced repeated major flood events — Hurricane Harvey in 2017 (an estimated $125 billion in damage, 60+ inches of rainfall in some areas), the Tax Day floods in April 2016, and the Memorial Day floods in 2015. As a result, Houston has some of the most stringent floodplain development regulations of any major U.S. city, all governed by Chapter 19 of the City Code of Ordinances.
When Is a Separate Floodplain Development Permit Required?
A floodplain development permit is required in addition to your standard building permit for any construction activity within Houston’s designated flood hazard areas. The Floodplain Management Office, located at the Houston Permitting Center, issues these permits for development in three distinct flood zones:
- 100-year floodplain (Zone AE): The area with a 1% annual chance of flooding. This zone carries the strictest elevation and construction requirements and triggers mandatory flood insurance for federally backed mortgages.
- 500-year floodplain (Zone X500): The area with a 0.2% annual chance of flooding. Post-Harvey amendments expanded the requirements applied to this zone, including new elevation standards for residential construction.
- Floodway: The channel of a watercourse and the adjacent land area that must remain clear to discharge the 100-year flood without raising water surface elevation more than one foot. Development in the floodway faces the most severe restrictions and is frequently prohibited for new habitable structures.
Post-Harvey Chapter 19 Amendments
Houston significantly tightened its floodplain ordinance after Harvey. Key requirements that affect building permits today include:
- Elevated foundation requirements: New residential structures in the 100-year floodplain must be elevated to at least 2 feet above the Base Flood Elevation (BFE). In the 500-year floodplain, new residential construction must be elevated at least 1 foot above the 500-year water surface elevation.
- Mitigation plans required for commercial projects: Projects in either the 100-year or 500-year floodplain must submit a Mitigation Plan as part of the commercial building permit application. The plan must be prepared, signed, and sealed by a Texas licensed professional engineer.
- Elevation certificates for residential projects: Residential projects in either floodplain must include an Elevation Certificate prepared and signed by a Texas registered professional surveyor, based on construction drawings.
- Fill restrictions and fines: Placing fill in the floodplain without a development permit — or placing fill in violation of permit conditions — triggers stop-work orders and daily fines of $250 to $2,000 per day of ongoing violation.
- Permit expiration rules: A floodplain development permit expires if construction has not commenced within 18 months of issuance, or after five years from the date of issuance, whichever comes first.
Check Your Flood Zone First: Approximately 30% of Houston’s land area falls within a 100-year or 500-year floodplain boundary. Before submitting any permit application, verify your project’s flood zone status using FEMA’s Flood Map Service Center or the Harris County Flood Control District’s interactive mapping tools. Missing a floodplain designation means a rejected application and a resubmittal delay of weeks. Contact the Houston Floodplain Management Office at 832-394-8854 with questions.
Types of Building Permits in Houston
Houston’s Building Code Enforcement division at the Houston Permitting Center issues permits across several categories. The right permit type depends on your project’s scope, occupancy classification, and location.
Commercial Building Permits
A commercial building permit is required for any new commercial structure or addition to an existing commercial structure within Houston city limits. Commercial permits involve simultaneous review by multiple departments.
- New commercial construction: Full multi-discipline plan review covering structural, architectural, mechanical, electrical, plumbing, fire protection, and energy code. Reviewed simultaneously by Building Code Enforcement, Planning and Development, Houston Fire Department, and Floodplain Management if applicable. Longest review timeline.
- Commercial additions: Additions to existing commercial buildings require multi-discipline review scaled to the scope of the addition. May also trigger compliance upgrades to existing portions of the building.
- Tenant improvements (TI) and interior buildouts: Required when modifying structural elements, electrical systems, plumbing, HVAC, fire protection, or any element that affects egress paths or occupant load within an existing commercial space. Even work that appears primarily cosmetic often requires permits if code-regulated systems are involved.
- Change of occupancy: Required when changing the use classification of a building or tenant space — for example, converting a retail space to a restaurant, or an office to a medical clinic. Change of occupancy triggers a full code compliance review for the new use type and may require significant upgrades.
- Damage repair: Permits are required to repair commercial structures damaged by fire, flood, storm, or other events.
Residential Building Permits
Residential permits are handled by the Residential Plan Review division and cover single-family and duplex construction within Houston city limits.
- New home construction: Full plan review including structural, foundation engineering, framing, MEP (mechanical, electrical, plumbing), and energy code compliance documentation.
- Residential additions: Room additions, garage conversions, covered patio enclosures, and any project that increases living area or changes the building footprint require a building permit with plan review.
- Remodels: Structural remodels, kitchen and bathroom renovations affecting plumbing or electrical systems, and projects that alter floor plan configuration require permits. Cosmetic-only work such as painting or flooring replacement does not.
- Accessory structures: Detached garages, carports, covered patios, and storage structures over 120 square feet require permits. Structures at or under 120 square feet are generally exempt.
Trade Permits
Individual trade permits are required separately from the building permit for electrical, plumbing, mechanical (HVAC), and fire sprinkler work. These permits must be pulled by a licensed contractor in the relevant trade. The licensed contractor signs and seals the applicable drawings and takes on code-compliance responsibility for their scope of work. Trade permits are linked to the parent building permit in iPermits.
Demolition Permits
A demolition permit is required before any full or partial demolition of a structure within Houston city limits. The application must describe the structure, method of demolition, and debris removal plan. Structures in historic districts require additional review by the HAHC before a demolition permit can be issued.
How to Get a Building Permit in Houston: Step-by-Step
Step 1: Determine What Permits You Need
Before gathering documents, confirm what is actually required for your project. For commercial work, this means a building permit plus separate trade permits for electrical, plumbing, mechanical, and fire protection. Check whether your project address is in a floodplain (which adds a Chapter 19 permit requirement), a historic district (which adds a Certificate of Appropriateness requirement from the HAHC), or within a deed-restricted neighborhood (which could affect your project’s feasibility before you spend money on construction documents).
For complex commercial projects, a pre-application meeting with Houston Permitting Center staff is available and strongly recommended. This meeting lets you walk through your project scope with city reviewers before you invest in full construction documents, and it surfaces potential issues — floodplain triggers, fire code requirements, occupancy classification questions — before they become expensive correction cycles.
Step 2: Prepare Your Application and Construction Documents
Houston’s Building Code Enforcement division uses a prerequisite checklist — separate versions for commercial and residential — to screen submissions for completeness before assigning them to a reviewer. Missing a required document means your application is returned without review, which can cost weeks.
Commercial project requirements commonly include:
- Completed building permit application submitted through iPermits
- Construction drawings prepared, signed, and sealed by a Texas licensed professional engineer or architect
- Architectural, structural, and MEP (mechanical, electrical, plumbing) drawing sets
- Site plan to scale showing property boundaries, existing structures, proposed construction, setbacks, parking, stormwater management, and driveways
- COMcheck energy code compliance report (required for all commercial plan reviews in Houston since 2016)
- Mitigation Plan prepared by a licensed Texas P.E. (required if the project is within the 100-year or 500-year floodplain)
- Stormwater Information Form signed by the property owner
Residential project requirements commonly include:
- Completed building permit application with owner signature (validated against HCAD records; if ownership does not match HCAD, proof of ownership must also be uploaded)
- Construction drawings appropriate to scope (simple residential work may be owner-prepared; structural modifications require a licensed professional)
- Site plan to scale showing lot dimensions, setbacks, and proposed structure location
- Stormwater Information Form (required for new construction, additions, and sitework)
- Elevation Certificate prepared by a Texas registered professional surveyor (required if the project is in the 100-year or 500-year floodplain)
- Certificate of Appropriateness from the HAHC (required if the project is within a locally designated historic district)
Step 3: Submit Through iPermits
All building permit applications in Houston must be submitted electronically through the iPermits portal. Paper submissions are no longer accepted for most permit types. The One-Stop Walk-In Service is a documented exception — it requires two complete, identical sets of paper plans printed to scale and securely bound.
After online submission, the application is checked for completeness. If it passes, it enters the plan review queue and a non-refundable plan review deposit equal to 25% of the total estimated building permit fee is collected. The permit fee itself is calculated based on project valuation.
Step 4: Multi-Department Plan Review
For commercial projects, plans are reviewed simultaneously by multiple departments within the Houston Permitting Center. The reviewing departments for a typical commercial project include:
- Building Code Enforcement: Structural, architectural, fire and life safety, ADA accessibility, and energy code
- Planning and Development: Site plan compliance, setbacks, parking, landscaping
- Houston Fire Department: Fire sprinkler systems, fire alarm systems, means of egress
- Public Works / Floodplain Management: Chapter 19 compliance for projects in flood hazard areas
- Health Department: Food service establishments, healthcare facilities, and other regulated occupancy types
For residential projects, the primary review is by the Residential Plan Review division. Standard residential review takes 10 to 25 business days for the initial cycle.
Step 5: Respond to Correction Comments
If any reviewing department identifies code deficiencies or missing information, correction comments are issued in iPermits. You and your design team must revise the plans to address every comment and resubmit the corrected set. Each correction cycle adds a full review period to your total timeline. Most commercial projects receive at least two correction cycles before final approval.
Submitting a complete, code-compliant application on the first attempt is the single most effective way to shorten your permit timeline. This is the primary practical value of working with an experienced Houston permit expediter: they know what each reviewing department looks for and can resolve potential issues before they reach the reviewer’s desk.
Step 6: Permit Issuance and Construction
Once all reviewing departments have approved the plans, the building permit is ready for issuance. Remaining fees are paid through iPermits. The issued permit document must be posted on-site during construction and kept accessible at all times. The approved plan set must also remain on-site and available for inspectors throughout the project.
Step 7: Schedule and Pass Inspections
Inspections are scheduled through the iPermits portal as construction reaches required milestones. Typical required inspections include:
- Foundation inspection: Before pouring concrete, to verify reinforcement placement, foundation type, and elevation compliance (critical for floodplain projects)
- Wind strap / framing inspection: After framing is complete but before insulation or drywall, to verify wind storm compliance and structural framing
- MEP rough-in inspections: Electrical, plumbing, and mechanical rough-in work inspected before walls are enclosed
- Insulation inspection: Before drywall on residential projects
- Final inspection: After all work is complete, confirming full code compliance
For commercial projects, a Certificate of Occupancy (CO) is required before the building or tenant space may be occupied. Once all trade permits in iPermits show “approved and final” status, the CO application is submitted and an occupancy inspection is scheduled. The Certificate of Occupancy is issued by email from the Occupancy Inspections division after the inspection passes.
Houston’s Expedited Permitting Options in 2025
Mayor John Whitmire made permitting reform a central campaign promise and has delivered several new programs since taking office. Houston now has three distinct expedited permitting pathways alongside the standard queue.
30-Day Residential Permit Pilot
Launched in July 2025, the 30-Day Residential Permitting Pilot commits to issuing selected single-family residential permits within 30 business days. The program uses a three-cycle structured review framework with shared accountability: applicants commit to submitting complete, high-quality plans and responding to city comments within seven business days. In the program’s first week, 68% of the 29 participating projects received approval within two review cycles.
To qualify, projects must submit a complete Water and Sewer Connection Request (WCR) application or a WCR ILMS number at initial submission and must pay applicable impact fees before the second review cycle begins. Contact the Houston Permitting Center for current eligibility criteria and enrollment.
One-Stop Plan Review Walk-In Service
Launched March 3, 2025, the One-Stop Plan Review Walk-In Service allows applicants with qualifying minor commercial and residential projects to bring paper plans to the Houston Permitting Center for same-day or expedited review without waiting in the standard digital queue. Two identical, complete sets of paper plans are required — printed to scale, securely bound, and meeting all standard prerequisite checklist requirements. Electronic submissions are not eligible for walk-in service.
Not all project types qualify. Before making the trip, verify your project against the One-Stop qualification list on the Houston Permitting Center’s website.
Expedited Review Service (ERS)
Houston’s fee-based Expedited Review Service is available for commercial projects needing faster turnaround. ERS fees are paid online through iPermits or in person at the Houston Permitting Center. The ERS can significantly reduce the review timeline for eligible project types. Whether your project qualifies, and the accelerated timeline you can expect, depends on project type and current queue volume. An experienced permit expediter can advise on ERS eligibility and manage the accelerated process from application through approval.
Houston Building Codes and Construction Standards
Houston adopted the 2021 Construction Code effective January 1, 2024, following City Council approval in October 2023. This is the current governing code for all permit applications. The Houston Construction Code incorporates the following model codes, each with Houston-specific local amendments:
- 2021 International Building Code (IBC) with Houston amendments — governs commercial construction
- 2021 International Residential Code (IRC) with Houston amendments — governs single-family and duplex construction
- 2021 International Existing Building Code (IEBC) — governs renovations, additions, and changes of use in existing structures
- 2021 International Mechanical Code (IMC) — governs HVAC and mechanical systems
- 2021 International Plumbing Code (IPC) — governs plumbing systems
- 2021 International Fire Code (IFC) — governs fire safety systems and egress
- 2021 International Energy Conservation Code (IECC) — governs energy efficiency
- 2020 National Electrical Code (NEC) — governs electrical systems
Houston’s local amendments to each code are published separately by the Houston Permitting Center and modify specific sections to reflect local climate conditions, soil types, and regulatory preferences. The amendments carry the same legal force as the base model codes and must be reviewed alongside them.
For commercial projects, energy code compliance is documented using COMcheck, a U.S. Department of Energy software tool that has been mandatory for all Houston commercial plan reviews since 2016. Residential energy compliance follows the IECC residential provisions and is documented separately in the permit application.
Houston’s Construction Market: Why Getting Permits Right Matters
Houston is one of the most active construction markets in the United States. In 2024, the Greater Houston area saw $43.8 billion in construction contracts awarded — a 31% increase over the prior year’s $33.3 billion. The city consistently leads the nation in residential permitting: Houston recorded more than 9,100 new construction permits in the first quarter of 2025 alone, the highest volume of any U.S. metro for that period.
This volume places sustained pressure on the Houston Permitting Center’s plan review capacity. During peak construction periods, review queues for commercial projects extend toward the longer end of the 2-to-37-day initial review window. The main sectors driving Houston’s 2025 construction activity include:
- Industrial and logistics facilities: The Port of Houston complex and energy sector are generating major warehouse, terminal, and manufacturing construction activity.
- Data centers: Growing demand from cloud infrastructure and AI computing is driving a wave of data center construction across the metro.
- Healthcare facilities: Expansion of the Texas Medical Center — the world’s largest medical complex — and affiliated facilities continues at a significant pace.
- Multifamily residential: Apartment construction to accommodate population growth, particularly in the Heights, Midtown, and EaDo neighborhoods.
- Single-family homes: Houston led the nation in new single-family permits in 2024 and continued that pace into 2025, with residential construction valued at over $1.2 billion in January 2025 alone.
For developers, owners, and contractors, this construction volume translates directly to permit queue pressure. In a market this active, every week lost to an avoidable correction cycle — an incomplete application, a missing COMcheck report, a floodplain issue that was not caught early — has real schedule and cost consequences. The businesses that navigate Houston permitting fastest are consistently those that submit complete, code-compliant applications at the start.
Houston Permits: Self-Filing vs. Using a Permit Expediter
| Factor | Self-Filing | With Permit Place |
|---|---|---|
| Application preparation | You research Houston’s prerequisite checklists, prepare all documents, and file through iPermits | Permit Place prepares your full application package against current checklists |
| Floodplain and deed restriction research | You must independently verify flood zone, Chapter 19 requirements, and deed restrictions | We flag floodplain status and deed restriction issues before you submit |
| Typical correction cycles | 2 to 4 rounds (incomplete or non-compliant first submissions) | 1 to 2 rounds (code-compliant submissions reduce rejection rounds) |
| Total timeline (commercial) | 10 to 20+ weeks including correction cycles | 7 to 12 weeks with complete first submissions |
| Multi-department coordination | You track reviews across Building, Fire, Planning, Floodplain, and Health departments | Single point of contact; we coordinate all Houston departments for you |
| Expedited review eligibility | You must determine ERS or pilot eligibility and manage the process yourself | We identify eligibility and manage the expedited process end-to-end |
| No-zoning complexity | You must independently research deed restrictions, special districts, and site plan requirements | We surface Houston-specific regulatory requirements upfront before they delay your application |
Houston, Harris County, and Surrounding Jurisdictions
The Greater Houston metropolitan area spans multiple counties and dozens of separately incorporated cities, each with its own permitting authority and requirements. If your project is within the City of Houston’s incorporated limits, you apply through the Houston Permitting Center. Projects in unincorporated Harris County outside city limits apply through Harris County’s Engineering Department, which has different requirements, fees, and review timelines.
The Houston metro also includes major separately incorporated cities such as Sugar Land (Fort Bend County), Pearland (Brazoria County), The Woodlands (Montgomery County), Pasadena, Baytown, and Humble (Harris County), each with independent permit offices. Applying to the wrong jurisdiction is one of the most common causes of avoidable delays on Houston-area projects — particularly for projects near city boundary lines.
Verify your project address against Houston’s official city limit boundaries before submitting any permit application. Houston’s extraterritorial jurisdiction (ETJ) extends 5 miles beyond the city limits and adds an additional layer of city authority that can affect permitting for some project types.
For projects in unincorporated Harris County, see our Harris County Building Permits guide.
Frequently Asked Questions About Houston Building Permits
How long does it take to get a building permit in Houston?
Initial plan review in Houston takes 2 to 37 business days depending on project type. Commercial new construction typically runs 15 to 37 business days for the initial cycle. Residential new construction is 10 to 25 business days. The One-Stop Walk-In Service can process qualifying minor projects same-day to 2 days. The 30-Day Residential Permit Pilot targets 30 business days or less for selected single-family projects. Most commercial projects go through two to three correction cycles, bringing the realistic total timeline from application to permit issuance to 8 to 16 weeks.
Does Houston require a zoning permit?
No. Houston does not have traditional zoning, so there is no separate zoning permit or use permit required for most projects. Houston is the largest U.S. city without a zoning ordinance. However, you must comply with any deed restrictions recorded on the property, building setback and parking requirements under subdivision ordinances, and Houston’s building codes. A Site Plan Compliance Review is required for new construction and major additions to verify setback, parking, and landscaping compliance.
Do I need a separate floodplain permit in Houston?
Yes, if your project is within Houston’s 100-year floodplain (Zone AE), 500-year floodplain (Zone X500), or floodway, a separate Chapter 19 floodplain development permit is required in addition to your building permit. Approximately 30% of Houston falls within a designated flood hazard zone. Post-Harvey amendments require new residential in the 100-year floodplain to be elevated at least 2 feet above Base Flood Elevation. Always verify your flood zone status before applying.
Can I apply for a Houston building permit online?
Yes. Houston’s official permitting system is the iPermits portal. All building permit applications, plan submissions, fee payments, and inspection scheduling are handled through iPermits. The portal is available 24/7. The One-Stop Walk-In Service is the only current program requiring paper plan submissions delivered in person to the Houston Permitting Center at 1002 Washington Avenue. Walk-in hours are Monday through Friday, 8:00 AM to 5:00 PM.
What building codes does Houston use?
Houston adopted the 2021 Houston Construction Code effective January 1, 2024. This incorporates the 2021 IBC, 2021 IRC, 2021 IEBC, 2021 IMC, 2021 IPC, 2021 IFC, 2021 IECC, and 2020 NEC, each with Houston-specific local amendments. COMcheck energy compliance reports are required for all commercial plan reviews. The Houston Permitting Center publishes the local amendments separately from the base model codes.
What is Houston’s One-Stop Plan Review Walk-In Service?
The One-Stop Plan Review Walk-In Service, launched March 3, 2025, allows applicants with qualifying minor commercial and residential projects to deliver two complete paper plan sets to the Houston Permitting Center for same-day or expedited review. Not all project types qualify. Electronic submissions are ineligible. Plans must be printed to scale and securely bound. Check the One-Stop qualification list on the Houston Permitting Center website before visiting.
Do I need a permit for a tenant improvement in Houston?
Yes. Tenant improvements in Houston that involve structural changes, electrical work, plumbing modifications, HVAC changes, fire protection, or any alteration to egress paths or occupant load require a building permit and associated trade permits. Even work that appears cosmetic often requires a permit if code-regulated systems are affected. Purely cosmetic work — paint, flooring, non-structural fixture replacement — generally does not require a permit. When in doubt, contact the Houston Permitting Center before starting work.
What inspections are required after getting a Houston building permit?
Required inspections vary by project but typically include a foundation inspection, wind strap or framing inspection, MEP rough-in inspections (electrical, plumbing, and mechanical), insulation inspection, and a final inspection. For commercial projects, a Certificate of Occupancy (CO) is required before the space may be occupied. Request the CO through iPermits after all trade permits show “approved and final” status. Schedule all inspections through the iPermits portal. Construction must stop at each milestone until the inspector approves.
What are deed restrictions in Houston and do they affect permits?
Deed restrictions are private legally binding agreements recorded against a property in Harris County that restrict how the land may be used or developed. They substitute for zoning in many Houston neighborhoods. The City of Houston enforces deed restrictions upon complaint. While the Houston Permitting Center will not typically flag deed restrictions during the permit review process, building in violation of a deed restriction can result in court-ordered stop-work orders or demolition even after a permit has been issued. Always search Harris County deed records before purchasing or developing a Houston property.
Can a permit expediter help with my Houston project?
Yes. Permit Place provides professional permit expediting for commercial and residential projects in Houston and 600+ other jurisdictions nationwide. We manage the entire process from pre-application research through final permit issuance, including floodplain determination, deed restriction research, application preparation, multi-department coordination, correction management, and inspection scheduling support. Houston’s no-zoning framework, Chapter 19 floodplain requirements, and active construction market create complexity that experienced expediters handle daily.
Permit Review Times in Other Texas Cities
Dallas, TX Building Permits
San Antonio, TX Building Permits
Fort Worth, TX Building Permits
Plano, TX Building Permits
Sugar Land, TX Building Permits
Pearland, TX Building Permits
The Woodlands, TX Building Permits
See also: Harris County Building Permits | All Locations
Need Help With Houston Building Permits?
Permit Place has helped hundreds of businesses get permits in Houston and across Texas since 2003. From tenant improvements to complex commercial construction, we handle everything from application to approval — including Houston’s unique floodplain requirements and no-zoning regulatory framework.
Request a Free Quote
Free DD Report
Want to know exactly what permits your Houston project needs? Get an instant due diligence report from PermitNow.io. View a free demo DD report.
Frequently Asked Questions About Houston TX Building Permits
How long does it take to get a building permit in Houston TX?
Building permit processing times in Houston TX typically range from 15-45 business days depending on project type and complexity. Commercial tenant improvements (TI) average the shorter end of that range through Houston’s Permits Online system. Houston offers a Fast Track Review program for qualifying commercial projects, which can reduce plan review to 5-10 business days. PermitPlace has expedited permits in Houston TX and can provide timeline estimates for your specific project type.
How much does a building permit cost in Houston TX?
Houston TX building permit fees are based on project valuation. Commercial permit fees typically range from $0.20-$0.40 per square foot for commercial projects, plus plan review fees and technology surcharges. A typical commercial tenant improvement permit in Houston TX costs $1,500-$8,000 in city fees. Impact fees for new construction can add $2,000-$15,000+ depending on project scope. Contact a permit expediter for a precise estimate based on your project details.
What do I need to apply for a building permit in Houston TX?
To apply for a commercial building permit in Houston TX, you need: (1) completed permit application via Houston Permits Online, (2) two sets of construction documents sealed by a Texas-licensed architect/engineer, (3) site plan showing setbacks, parking, and drainage, (4) energy code compliance report, (5) MEP plans (mechanical, electrical, plumbing), (6) Harris County Flood Control District approval (if in floodplain), (7) TAS accessibility compliance documentation. Additional requirements may apply depending on your project type, location, and local overlay districts.
Can I expedite a building permit in Houston TX?
Yes. Houston offers a Fast Track Review program for qualifying commercial projects, which can reduce plan review to 5-10 business days. Additionally, hiring a professional permit expediter like PermitPlace can significantly accelerate the process — we handle application preparation, coordinate with Houston TX plan reviewers, resolve comments quickly, and manage resubmittals. PermitPlace has managed 18+ commercial permits across Houston including FIGS (Rice Village), Vuori (Galleria, Heights Mercantile, and Cypress locations), J. Crew, Hibbett Sports (NW Crossing and Jones Plaza), Serena & Lily (West University), Mia’s Table, Smart & Final/Fiesta, and LOE/The Zone. Houston’s unique no-zoning environment requires careful navigation of deed restrictions and special districts. With 16 DD reports filed in the Houston metro, we have deep knowledge of every major submarket from The Galleria to Memorial City to Rice Village.
What building codes does Houston TX use?
Houston TX follows the 2021 International Building Code (IBC) (with City of Houston amendments), the 2021 International Energy Conservation Code (IECC), the 2020 National Electrical Code (NEC), the 2021 International Plumbing Code (IPC), the Texas Accessibility Standards (TAS). Always verify current code adoption with the local building department as amendments and adoptions change periodically.
Do I need a permit for a commercial remodel in Houston TX?
Yes. Most commercial remodel and tenant improvement (TI) projects in Houston TX require a building permit. This includes any work involving structural changes, electrical, plumbing, mechanical systems, or changes in occupancy type. Minor cosmetic work like painting, flooring replacement, and furniture installation typically do not require permits. If you’re changing the use of a space (e.g., retail to restaurant), you’ll also need a change of occupancy review which may trigger additional code compliance requirements. Houston is the largest U.S. city without traditional zoning — deed restrictions and special ordinances govern land use instead.
Need Help with Houston TX Building Permits?
PermitPlace has expedited permits across the Houston metro area for over 15 years, including projects in The Galleria, the Houston Medical Center, and Energy Corridor. Houston’s unique no-zoning ordinance environment requires careful navigation of deed restrictions and special districts.
How Much Could a Permit Delay Cost You in Houston?
Every week of permit delay costs a typical retail location $15,000 in lost revenue. PermitPlace averages 29-day timelines across 128 recent projects. See what faster permitting could save you.
Free ROI calculator. No login required.
Related Permitting Resources
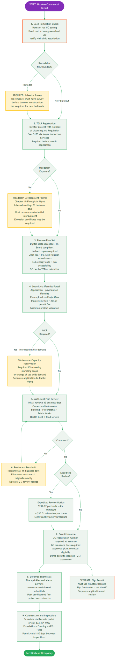
Houston TX Commercial Permit Process: Step-by-Step
Source: Permit Place due diligence research across multiple Houston TX commercial projects. Updated March 2026.
Explore More City Permit Guides
Phoenix permitting: Rapid growth market, electronic plan review, and expediter strategies
San Jose permitting: Exclusive Thursday Express Plan Check appointments, 2-3 day comments
OKC permitting: Data center corridor growth, streamlined commercial review process
Free Permit Planning Tools
-
Permit Speed Index
Compare permit review timelines across 642+ cities before you file. -
ROI Calculator — OpenSooner
Calculate how much faster opening saves you in carrying costs, rent, and lost revenue. -
AI Due Diligence Report
Get a detailed permit requirements report for any U.S. address in minutes, not days.
